 
                    哪個硬派工程師的入門之路不是從點亮第一顆LED開始的?
那麼,若想點亮一個 RGB LED 燈,究竟需要幾個裝置?又要寫多少行程式碼?你想或許需要單晶片的精密控制,需要電阻、電容等元件的協同配合,還需要反覆調試的程式碼邏輯。
這塊開發板是基於英飛凌最新推出的LED驅動器TLD4020設計的,有什麼特別之處呢?聽聽豆豆與英飛凌工程師怎麼說——
Aug . 2025
分享至
 
                    哪個硬派工程師的入門之路不是從點亮第一顆LED開始的?
那麼,若想點亮一個 RGB LED 燈,究竟需要幾個裝置?又要寫多少行程式碼?你想或許需要單晶片的精密控制,需要電阻、電容等元件的協同配合,還需要反覆調試的程式碼邏輯。
這塊開發板是基於英飛凌最新推出的LED驅動器TLD4020設計的,有什麼特別之處呢?聽聽豆豆與英飛凌工程師怎麼說——
 
                     
                    從功能來看,TLD4020就是一款3通道的LED驅動器,每個通道都有高達51.5mA的輸出電流,還可以進行並聯配置,支援更高的負載電流,而且3個通道可以獨立設定不同的PWM配置。
而從內部組成來看,TLD4020整合了一個Cortex M23內核,Cortex-M23是Cortex-M系列中最節能的,使用的是ARMv8-M架構, Arm Thumb+Thumb-2指令集。與核心配套的片上儲存包含:32 kB快閃記憶體、576B記憶體、3 kB SRAM以及用於啟動韌體和快閃程式的Boot ROM 。
除了Cortex M23內核,TLD4020也整合了這些資源:11位元ADC轉換、2個GPIO口 、1個11位元數位溫度感測器(DTS)、11位元電源監控、支援LIN匯流排分流法(BSM)實作從節點位置偵測(SNPD)自動定址等等。
所以,說它是一個 LED 驅動器,沒錯,但它又不僅僅是驅動器,有了這樣的配置,它可以做更多的事情,繼續往下看。
 
                    我們知道LED 屬於電流驅動型元件,對於普通LED的驅動,其亮度和壽命主要由通過的電流決定,所以驅動電源需提供穩定的直流電流,避免電流波動導致 LED 光衰或燒毀;驅動電源的輸出電壓需覆蓋 LED 串的總電壓,並留有餘量。在日常照明、汽車車燈照明中,普通的LED驅動器就可以實現。
而隨著汽車智能化的發展,車用氣氛燈開始逐漸走進大眾視野,成為高階智能汽車「標配」之一。氣氛燈,以不同顏色的燈光,不僅能營造浪漫溫馨的車內氛圍,還能有效調節駕駛和乘客的情緒,緩解視覺疲勞。在功能性上,氣氛燈還可作為安全提示,例如以特定燈光變化提醒車門未關等狀況。作為輔助裝飾燈,氣氛燈在提升車內美觀與駕駛舒適性的同時,又透過多樣化的功能增強實用性。
車用氛圍燈需要實現多變的顏色、精確的亮度控制,還要實現各種動態效果,如呼吸、音樂律動等。
 
                    複雜的燈光效果,再加上精準控制是車用氣氛燈設計的困難點。不過有了TLD4020,這就不是問題了。
首先,TLD4020內部整合式LIN收發器,其自動尋址功能可精準定位每個RGB LED燈。
 
                    而LIN自動尋址還可以簡化產線組裝,更加模組化設計,自動尋址還可避免人工配置錯誤(如位址重複),減少因位址衝突而導致的通訊故障。動態位址分配支援故障節點的隔離與替換,增強系統容錯性。在功能擴充上也比較靈活,能實現動態燈光效果,例如能根據駕駛模式自動切換。
然後就是非常重要的顏色控制了。 RGB 氣氛燈能夠實現豐富多樣的色彩變化,是紅(R)、綠(G)、藍(B)三種基色的不同比例混合而成的,這個比例需要經過專門演算法的計算,還需要採用PWM技術來實現對 RGB光源亮度的控制。所以,讓RGB三原色混合出目標顏色不是一件容易的事,一不小心就會翻車,混出「死亡」顏色。
TLD4020的MCU核心支援這樣的演算法進行混色和座標轉換計算,計算出RGB三個亮度比,得到經過精確計算和調整 RGB LED 的 PWM 佔空比,晶片內部的3路16bit PWM Engine發生器,輸出3路PWM訊號控制RGB LED燈,就可以讓它們發出的光按照特定比例混合,從而得到所需的目標。
 
                     
                    LED作為半導體,其長時間發光會帶來溫度的提升,而當溫度改變時,由於紅光、綠光、藍光LED 的發光效率變化不一致,特別是紅光的發光效率變化較大,會導致原本設定的顏色比例失衡,從而使混光後的顏色發生偏移。
TLD4020內部整合了11 位元數位溫度感測器(DTS)可以監測LED溫度的,即時回饋給MCU內核,透過計算當前溫度得到對應的LED座標,使用這個參數,經過調光校準演算法,計算出當下溫度目前顏色的PWM值。這就是RGB LED的溫度補償,為了方便調試,針對TLD4020,英飛凌提供了混色和溫度補償演算法介面API,可以直接呼叫。
 
                     
                    我幫大家試過了,只要簡單幾步就可以愉快的點燈。
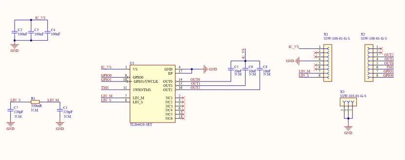
硬體上,使用的是這套評估板,包括TLD4020核心板和底板。兩塊板透過這三個接插件連接在一起,採用子母板的形式也是為了方便調試,更是方便大家設計符合自己的底板。
 
                     
                    其中核心板是TLD4020的典型應用電路,外圍電路非常簡潔。
而底板上的功能比較多,主要包含:
 
                    軟體上,需要安裝Keil軟體,相信只要調試過單晶片的小夥伴,對Keil一定非常熟悉了,不必多介紹了。
有了Keil之後,再安裝Infineon MCU Configuration Wizard, TLD4020晶片包,在Keil裡就能看到導入器件包了,就可以給開發板上電了。
上電之後,在keil的pack installer 裡找到TLD4020,然後點擊Examples,這裡包含了測試歷程。先打開「BLINKY_SIMPLE_EXAMPLE」例程,這個程式是用來測試板載的RGB的,編譯程序,然後將程式下載到闆卡裡,就可以看到板子上的LED色彩輪流變換了。
透過板載的電位器,還可以調整LED的亮度,只需要將「ADC11_POTI_SWTRG_EXAMPLE」程式編譯下載到闆卡就可以了,變化過程非常絲滑。
至此,不需要寫一行程式碼,就能完成點燈了,我說的沒錯。
文章來源:英飛凌汽車電子生態圈